上海艺思妙教育
首页
精品课程
师资力量
资讯活动
联系方式
机构介绍
上海艺思妙教育
17317432762
扫码拨号
成为学生终生的学习与职业生涯顾问
首页
精品课程
师资力量
资讯活动
联系方式
机构介绍
电话咨询
手机扫码拨号
微信咨询
微信咨询
173****2762
微信咨询
手机扫码加微信
立即预约
当前位置:
首页
精品课程
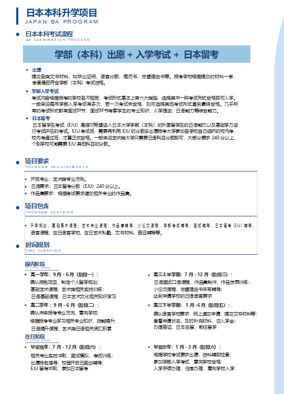
日本留学项目
日本留学项目
班额:
优惠价:
电话询价
立即预约
课程详情
上课地点
1
上海艺思妙教育
上海市南京西路2-68号新世界城13楼
17317432762
知名老师
更多
张老师
英联邦留学资深顾问
栗老师
留学教学服务统筹专家
Maggie Bai 白老师
资深职业顾问、留学规划师
热门资讯
更多
上海艺思妙教育国际教育:整合国内外优质资源
机构资讯
2026-02-08
上海艺思妙教育留学规划:职业与申请无缝衔接
机构资讯
2026-02-07
上海艺思妙教育服务模式:学历与职业教育一体化
机构资讯
2026-02-05